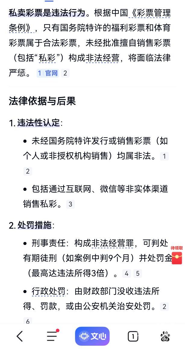
南外仙鹤广场 有人违法售卖刮刮乐私人彩票
今天下午,在南外仙鹤广场,有人设摊售卖私人彩票刮刮乐,声称一块钱一张,最高奖金100元,方法是拉开彩票对奖区,如果上面显示的人民币面值,有真的两个字,表示中了奖,是多少就奖多少,如果有假的两个字,就表示没有中奖。经观察,有一家三口花十元买了11张彩票,其中两张共计中了两元,他没领现金再领两张彩票,刮开后没有中奖,十元钱就报销了,其他人中一元也是免费再刮一张彩票,以无奖走人,地面上已刮过的彩票还不少,是个包挣不赔的骗人买卖。根据彩票背面说明,中奖50元就需到印刷厂去,才可领奖。所以,中一元奖有可能,有没有大奖,要打一个大大的问号!





游客