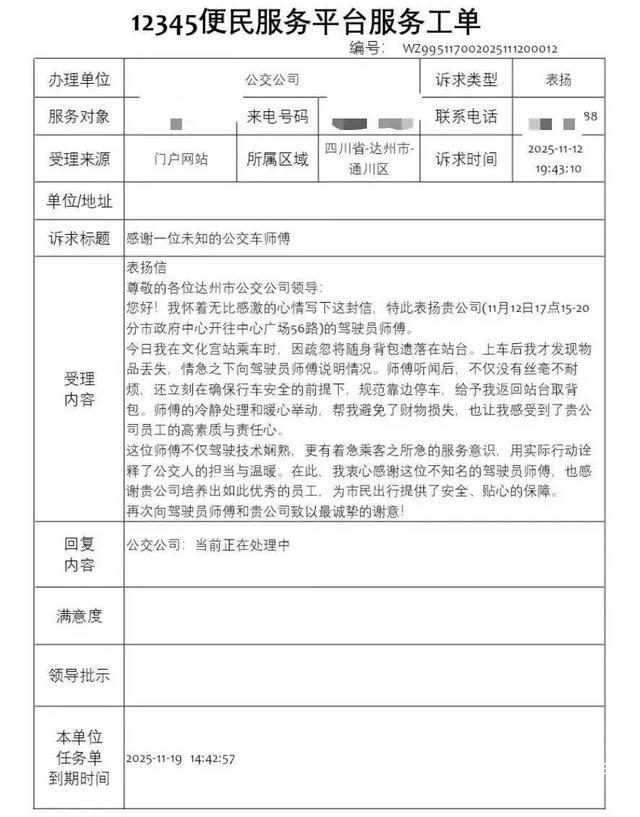
市民拨打12345"表杨公交司机唐滟
一份12345政务服务热线的"特殊工单"在达州市公交公司内传开。
(客运一公司56路专线部分驾驶员集体合影,左三为唐滟)
一位女乘客主动拨打12345政务热线表杨56路公交驾驶员唐滟暖心帮助表示感谢和点赞!
据了解:11月12日下午19:25分,唐滟正驾驶56路公交车刚刚驶离达州市工人文化宫站后,车上的一位乘客焦急求助,唐滟闻迅后立即安抚乘客情绪,在车辆确保安全的情况下规范靠边停靠,在保障人车安全的条件下,助力乘客顺利地寻回失物。
这只是一个缩影,达州市公交公司目前创建的省级"56路民族团结进步示范线已获得表彰!
团结示范线全体驾驶员的服务常态,该线路始终践行"关心、热心、细心、耐心"的四心服务准则,用普通话服务,规范手势引导等细微改变,将体贴乘客融入日常车厢服务这份藏在细节里的用心,乘客们看在眼里,记在心里,这份由乘客主动表杨表示感谢便是最真诚的回馈!



游客